网站首页
产品展示
水分仪
流量计
水质分析
新闻动态
公司新闻
行业动态
应用案例
化工
石油
土壤
食品
铝粉
人力资源
公司简介
联系我们
产品展示
水分仪
流量计
水质分析
应用案例
化工
石油
土壤
食品
铝粉
新闻资讯
涡街流量计的工作原理及安装
涡街流量计原理以及优缺点有哪些
蒸汽流量计原理及安装要点
煤气流量计安装与使用注意事项
电磁流量计分类及安装环境要求
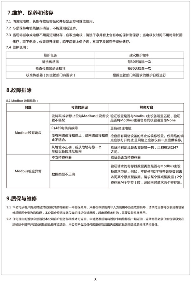
内容编辑
智慧浊度电极
产品名称: 智慧浊度电极 发布时间:2019-11-13